预约挂号
微信订阅
院长邮箱
首页
医院概况
医院介绍
医院要闻
特聘专家
科室介绍
门诊、急诊科室
住院部科室
医技、其他科室
行政职能科室、后勤科组
护理天地
护理团队
天使风采
护理知识
医疗资讯
特色医疗
健康体检
健康常识
医共体成员单位
医保知识
文明创建行动
院务公开
院长信箱
医保知识
首页
>
医保知识
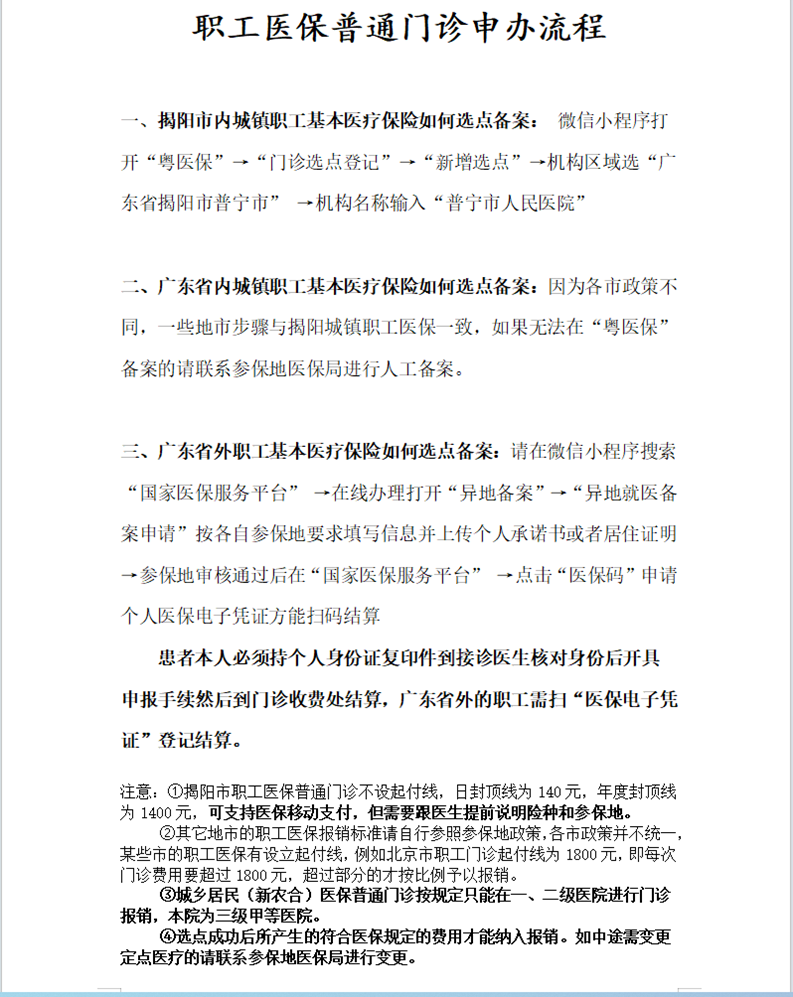
职工医保普通门诊申办流程
发布时间:2025-12-23 16:43:56.0
作者:任一轩
字号:
【大】
【小】
手机上看新闻
扫一扫,你会了解更多